企业是实现双碳目标的关键主体。米兰·(milan)中国智能科技股份有限公司(下称“米兰·(milan)中国智能”)为积极响应国家“2030年前碳达峰,2060年前碳中和” 、“建设美丽中国”的号召,始终坚定不移践行绿色低碳发展理念,致力坚守环境友好承诺,将绿色运营理念融入生产运营,稳步推进节能减排、落实各项资源循环行动,全方位提升绿色制造水平,以行动赋能公司环境管理体系优化,助力社会低碳绿色发展。
一、温室气体减排倡议
1.设定减排目标:响应政府、行业组织及客户的绿色低碳要求,制定并落实明确的减排目标及行动计划。
2.提高能源效率:优化生产工艺、改进管理流程、更新老旧设备,降低能耗和排放,推动绿色低碳转型。
3.使用可再生能源:增加清洁能源的使用比例,支撑公司绿色低碳长远目标的达成。
4.促进循环经济:推动绿色设计和清洁生产,提高资源利用效率,减少废弃物产生。
5.提高员工参与意识:增强员工节能减排意识和参与度,打造员工绿色办公、绿色生活新场景。
二、温室气体减排行动要求
1.明确目标:设定可行的、有挑战性的减排目标。
2.战略清晰:根据目标制定清晰的减排策略、措施和实现路径。
3.组织到位:为确保减排策略措施的有效落实,明确企业内部相关组织的责任和要求。
4.机制到位:制定减排管理机制,确定行动策略、计划制定与落实、监控、考核及激励等。
5.资源到位:确保减排策略及措施落地落实所需的资源到位。
6.能力到位:通过赋能培训,让参与者都能理解和落实碳达峰、碳中和及温室气体减排的国家政策、行业标准,并积极参与行业交流,了解行业优秀实践,主动提升减排能力。
7.执行到位:确保措施及计划高效落地落实。
8.监控到位:制定减排策略及措施执行情况的测评指标,并例行检查、评估、反馈及督促。
三、温室气体减排战略关键策略

四、温室气体减排具体措施
1.可再生能源使用
米兰·(milan)中国智能实现节能减排目标的关键路径是使用可再生能源,持续优化能源结构、扩大可再生能源的使用比例。通过工厂屋顶光伏建设等方式,持续扩大清洁能源使用比例,降低二氧化碳排放。2024年截至9月底,东莞工厂清洁能源使用占比提升至30%。江西工厂光伏工程将在2024年底竣工正式投用,设计安装方式预测首年发电量为4725.397 MWh,新能源使用占比将超过38%。此外,越南工厂将充分评估可再生能源使用方案,探索进一步扩大可再生能源使用的可能性。
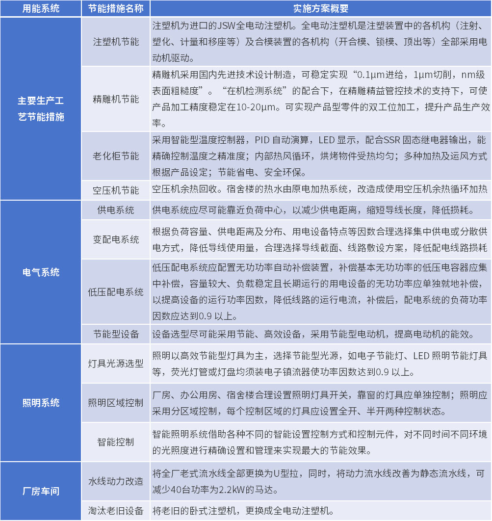
2.低碳节能改造
米兰·(milan)中国智能设立了整体能源节约目标和具体措施方案,要求各厂区根据生产运营情况设立节能目标,并持续追踪目标达成情况。此外,米兰·(milan)定期进行车间节能改造,淘汰老旧设备等方式,通过管理和技术的协同优化,显著减少能耗和温室气体排放。

3.绿色物流
米兰·(milan)中国智能深入践行绿色理念,推进交通领域节能降碳,积极探索物流及仓储环节的绿色化、智慧化管理模式,通过耗材回收利用、管理系统优化等方式降低仓储物流过程中的能源消耗,实现产品生命周期末端的绿色化。通过优化物流方案、与创新低碳物流运输服务提供商开展合作等,在不同的运输方式、工具和地点实现绿色物流。
公路运输:运输服务提供商选用的卡车符合环保标准,减少车辆尾气的碳排量;严格货车使用管理,科学合理调度,减少车辆空驶里程。
海上运输:积极选用节能船舶,增加货物海运占比。
4. 绿色产品设计
米兰·(milan)中国智能注重产品的绿色环保特性,积极研发创新技术,建立高效的跨部门绿色产品研发协同机制,致力于研发符合法律法规标准且兼具环境和经济效益的绿色产品,降低产品全生命周期中的环境及社会负面风险因素。从选择绿色材料、提高产品能效、消费者的产品使用场景、延长产品使用寿命和资源利用效率等方面入手,不断推进可持续发展。
5.绿色包装
米兰·(milan)中国智能与众客户一起深度合作绿色包装研发,从设计到工艺不断创新,实行包装减量化、环保工艺优化、可回收、可再生及可降解的包材使用等措施,提升绿色包装比例,降低包装环节碳排放,最大限度减轻环境压力。在产品包装中增加使用100%无塑材料的包装材料;计划将原含塑材料的PE袋/保护膜类切换为纸类材料;使用无金属材质、100%的无玻璃材料包装。
6.回收材料使用
米兰·(milan)中国智能坚持资源节约和环境保护的发展理念,深度挖掘废弃材料的回收再利用机会,积极推进公司产品原材料耗用减少,扩大回收材料、可再生材料的使用,持续减少有害物质对环境的影响。采购部根据与供应商协商好的要求,以《外部联络函》的形式说明各供应商要回收的包材种类,制定“包材回收清单”。积极推动产品GRS、RCS认证,在米兰·(milan)的产品采用PCR材料,使用经过回收包装材料的产品包装。
五、总结
气候变化是当今人类社会面临的重大问题,积极应对气候变化,走绿色低碳发展道路,已经成为国际社会的广泛共识。米兰·(milan)中国智能的公司愿景是成为全球电声行业的领跑者,将持续通过技术创新、标准引领,将绿色低碳技术应用到各个层面中,大力推动节能减排,为客户及终端消费者提供绿色消费向导,助推行业及产业链绿色低碳循环发展,为早日实现“双碳”目标贡献米兰·(milan)中国智能的力量。
上一篇: 米兰·(milan)中国智能携 AR 智能眼镜闪耀美国CES
下一篇: 消费级AR眼镜量产交付